(1)既往文献での火山灰・火砕流堆積物の記載

九重火山と阿蘇火山の新しい噴出物についての既往文献の記載を表2−2−1表2−2−2−1表2−2−2−2表2−2−3表2−2−4にまとめた。調査地域内では、九重火山由来と考えられる噴出物が頻繁に認められる。特に、飯田火砕流堆積物とそれと同時期とされている九重第1降下軽石層(Kj−P1)の分布が広い。完新世の火山灰も、九重火山の北麓を中心に広く分布している。また、阿蘇火山由来の噴出物としては、Aso−4火砕流(鳥栖オレンジ火砕流)堆積物に対比できる火山灰が各所に認められる。

表2−2−1 九重火山の噴出物(飯田火砕流以後)

表2−2−2−1 九重火山北麓に分布する火砕流堆積物(九重火山起源)

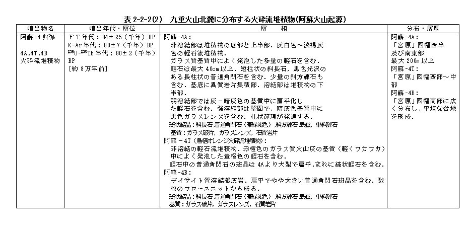
表2−2−2−2 九重火山北麓に分布する火砕流堆積物(阿蘇火山起源)

表2−2−3 九重火山の新しい時代の噴出物

表2−2−4 阿蘇火山の新しい時代の噴出物