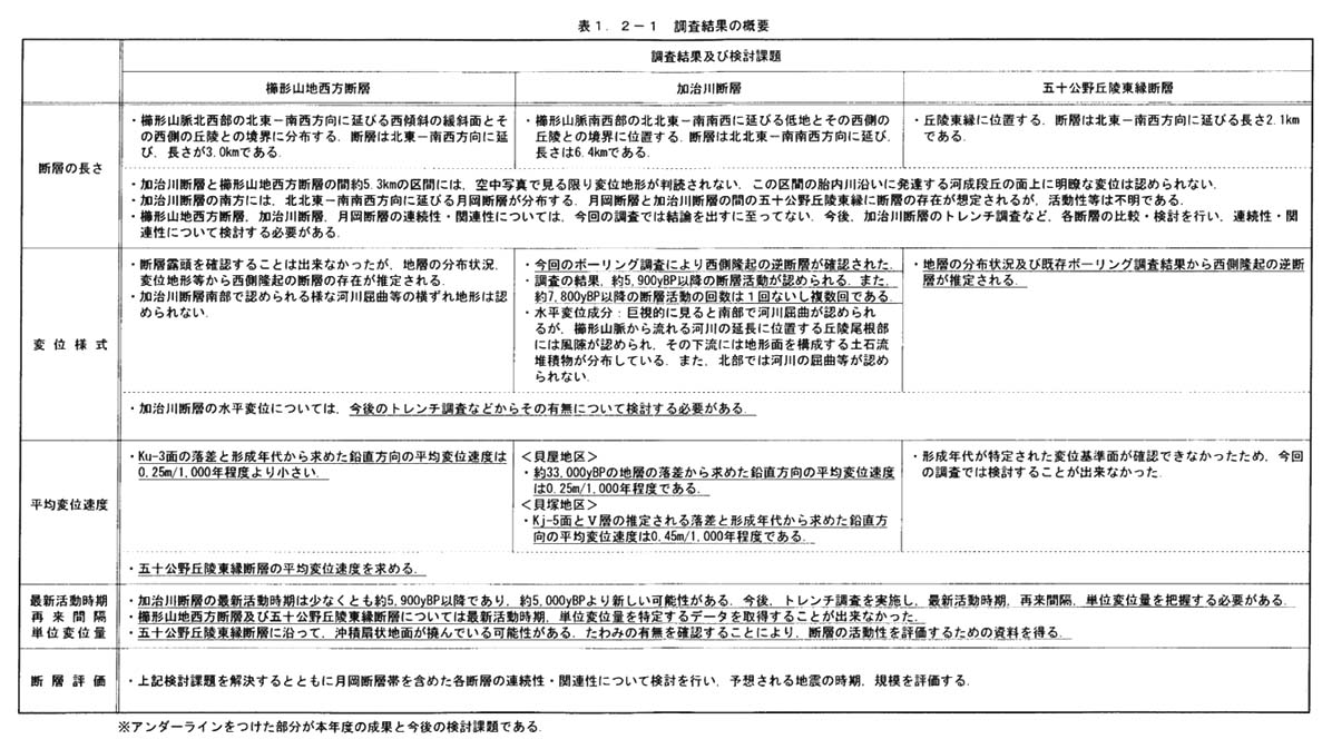
1−2 調査結果の概要

櫛形山脈断層帯の調査は,断層の位置・長さ,平均変位速度,再来間隔,最新活動時期,単位変位量等を明らかにし,地震防災に関する基礎資料を得ることを目的としている.櫛形山脈断層帯は,櫛形山地西方断層,加治川断層,櫛形山地東方断層で構成される.本年度は,比較的活動性が高く,月岡断層帯(平成8〜9年に調査を実施した)の北方延長にあたる櫛形山地西方断層と加治川断層を調査の対象とした.また,櫛形山脈断層帯と月岡断層帯の間に位置する五十公野丘陵東縁断層も調査の対象とした.

これらの断層沿いでピット調査,ボーリング調査及び地表踏査を実施し,断層の活動性などについて検討を行った.

昨年度に上げられた検討課題と今回の調査で得られた成果を以下に示すとともに表1−2−1にまとめる.

櫛形山地西方断層

<荒島地区>

検討課題:櫛形山地西方断層の平均変位速度を把握する.

成果:Ku−3面の落差と形成年代から求めた鉛直方向の平均変位速度は0.25m/1,000年程度より小さい.

加治川断層

<貝屋地区>

検討課題:加治川断層の平均変位速度を把握する.

成果:約34,000yBPの地層の推定される落差から求めた鉛直方向の平均変位速度は0.25m/1,000年程度である.

<貝塚地区>

検討課題:@加治川断層の平均変位速度を把握する.A加治川断層の活動履歴,活動1回当たりの変位量(単位変位量)などを把握する.

成果:@Kj−5面及びX層の推定される落差と形成年代から求めた鉛直方向の平均変位速度は0.45m/1,000年程度である.

A低位段丘堆積物を切る断層が確認された.断層の変位様式は,西側隆起の逆断層で傾斜は約45゚である.この断層により少なくとも約5,900yBPの地層が変位しており,さらに,約5,000yBP以降の地層が変位を受けている可能性がある.この約5,000yBPの地層が変位を受けているとすれば,その落差は約1.4mである.断層活動の回数は,約7,800yBP以降に1回ないし複数回である.

五十公野丘陵東縁断層

<五十公野東縁>

検討課題:断層の第四紀後期における活動性,平均変位速度,規模等に関する資料を得る.

成果:Kj−2面堆積物及び下小中山層が西に傾斜し五十公野丘陵東縁付近で分布が不連続である.この地質状況が,加治川断層沿いや月岡断層沿いの地質状況に酷似しているので西側隆起の断層の存在が想定される.