7 今後の課題

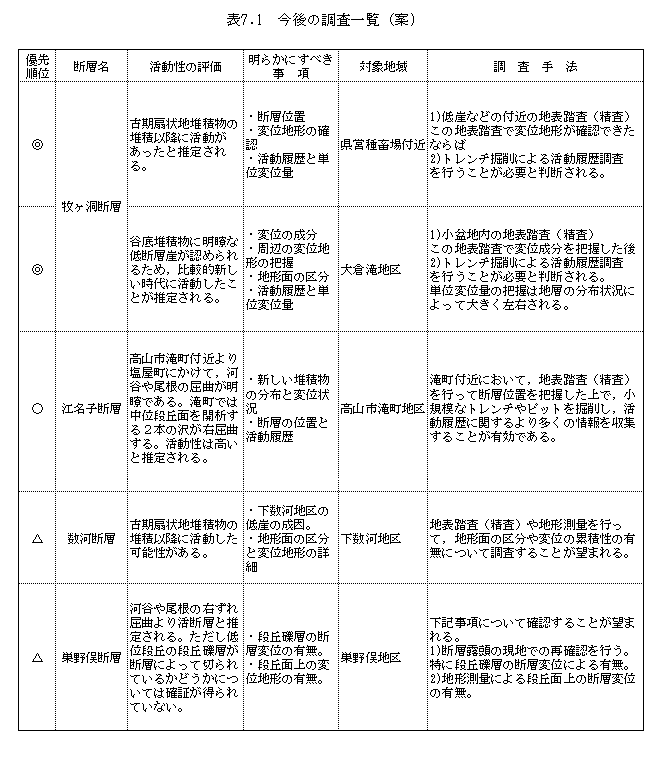
空中写真判読や地表踏査より,調査地域の詳細対象11断層の分布と活動性の概略がほぼ明らかになった。調査結果をもとに今後,調査が必要と判断される断層を抽出し,優先順位を検討した結果を表7−1図7−1に示す。

表7−1 今後の調査一覧(案)

表7−1に示した地域で,牧ヶ洞断層と江名子断層は第四系の比較的新しい地形面に断層変位が推定され,変位地形が多く見られることなどから,その活動性は他の活断層より高いと考えられる。一方,数河断層はリニアメントの延長上の扇状地面に断層変位の可能性のある低崖が認められた。巣野俣断層は,地形面に明瞭な断層変位地形は認められなかったが,河田(1982)による段丘礫層を変位させている可能性が残っている。

牧ヶ洞断層は高山市の北西約3kmに位置し,リニアメントを含めた総延長は約27km(重複部分を含む),活断層区間の延長は約18kmで,宮川・大原断層に次ぐ長い活断層である。牧ヶ洞断層には,新しい堆積物に変位を与えていると推定される場所が認められたため,活動性(最終活動時期・活動周期・単位変位量)を明らかにできうる可能性がある。このため,今後の調査は最も新しい堆積物が分布する大倉滝地区を優先して計画することが重要と考える。また,断層全体の活動性を把握するには,県営種畜場付近でも調査を行うことも考えられる。なお,大倉滝地区では横ずれ変位が卓越するかもしれず,まず地表踏査で変位成分を把握することが大切である。

江名子断層は,第四紀に活発な活動を繰り返してきた活断層と推定(鹿野,1983,山田ほか,1985)されているが,西部の江名子町付近には最近の地形面に明瞭な変位地形は認められなかった。他方,東部の滝町では中位段丘面を開析する2本の沢に右屈曲が認められ、比較的最近に活動した可能性がある。したがって,滝町付近では活動性が比較的高いと推定でき,江名子断層についても活動履歴などを調査する必要があると考える。

江名子断層は東部においてこそ変位地形が明瞭だが,牧ヶ洞断層に比べて断層全体としての変位地形の多さや明瞭性及び新しい堆積物の変位地形がやや乏しい。高山市に近く延長の比較的長い活断層として,活動性を解明できる可能性のある牧ヶ洞断層が優先的に調査してよい活断層と考えられる。