4−1 4万分の1空中写真判読

調査地域の北に分布する数河断層帯から南の猪之鼻断層帯までA=1800km2の範囲で,1/4万空中写真を用いて活断層に関連すると思われるリニアメントの判読と概略の地形区分を行った。この結果から詳細調査(1/1万空中写真判読,地質踏査)を行う断層を抽出する。

1/4万の空中写真は,鮮明度の高い国土地理院のCB−71−12Yを使用した。

リニアメントは,変位地形の有無やリニアメントの明瞭さから,活断層と推定されるもの及び活断層の疑いのあるものを22本選んだ。その中には,活断層研究会(1991)で示されている21本の活断層(確実度T・U)を全て含み,他に確実度Vのリニアメント1本を含む。

以下に判読結果を一覧表にして示し,結果を図4−1に整理した。なお,図4−1に示した番号位置は表4−1−1表4−1−2表4−1−3表4−1−4の判読結果の番号に対比される。

表4−1−1 空中写真判読結果の内容(1)

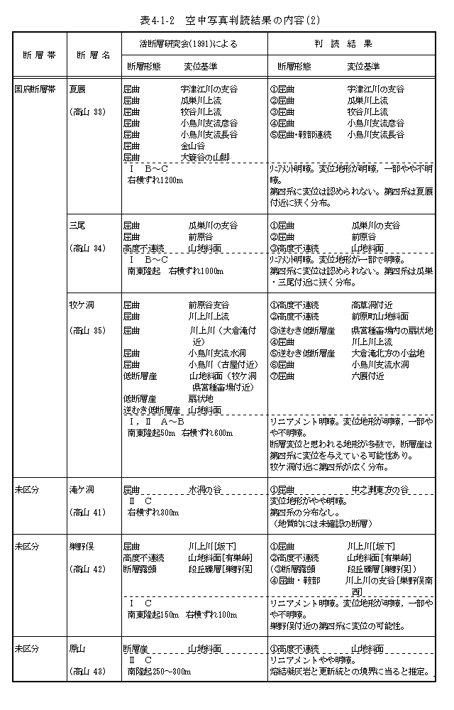
表4−1−2 空中写真判読結果の内容(2)

表4−1−3 空中写真判読結果の内容(3)

表4−1−4 空中写真判読結果の内容(4)