3−2 文献調査

本節では文献にもとづいて,調査地域の活断層について記載する。調査地域に分布する活断層は,以下の文献に掲載されている。

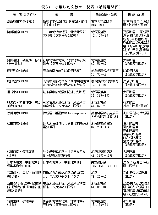
表3−4 収集した文献の一覧表(活断層関係)

岐阜県には活動度の高い活断層が多く存在し,日本の中でも活断層が密集している地域の1つである。この内,県北部に当たる調査地域には,図3−7「調査地域の活断層図」のように高山市の南東部から明宝村野口付近まで延びる高山・大原断層帯を初めとして,北から古川断層帯,国府断層帯,無数河断層帯,口右道断層帯,猪之鼻断層帯が分布する(松田,1990)。これらに含まれる断層は東北東−西南西方向ないし北東−南西方向に延び,活動度はB・C級が多く,一部の断層でA〜B級に判定されている。調査地域の北側には跡津川断層,西側には御母衣断層系,南側には阿寺断層系など活動度A級の活断層が分布する。

調査対象の活断層について,活断層研究会(1991)などの文献に記載されている主な記事を下表に示す。

表3−5−1 文献による調査対象の活断層(1)

表3−5−2 文献による調査対象の活断層(2)

調査対象の活断層はほとんどが右横ずれ地形を示すが,中には江名子断層や宮峠断層のように顕著な高度不連続を示す断層も存在する。調査地域の活断層は山岳地域に存在するため,尾根・谷の屈曲や鞍部及び直線状の谷などの断層地形を形成し,リニアメントとして認められる。しかし,第四紀の地層や地形面の分布が極めて限定されているために,活断層の運動を直接示す地形変位に乏しく,過去の活動史や活動度はあまり明確に分かっていないようである。

活断層研究会(1991)では確実度Tの明らかな活断層として,北から夏厩断層,三尾断層,牧ヶ洞断層,巣野俣断層,江名子断層,宮峠断層,大原断層,猪之鼻断層を選んでいる。これら活断層は,明瞭な横ずれ地形や確実な断層崖又は断層変位露頭が存在するものだが,活動度B級以上は牧ヶ洞断層(A〜B級),江名子断層(B級),大原断層(B級)になる。

牧ヶ洞断層は南東側隆起の垂直変位の記載があるが,地形面の時代が不明で活動状況は明確ではないようである。江名子断層は高山周辺の第四紀研究と関連して調査されてきた活断層の1つで,右横ずれ変位とともに南西部(高山市江名子町付近)では約300mの南東側隆起の高度差が認められている。しかし,最近の新しい地層(前期更新世以降)に変位を与えているかどうかは不明である。また,断層の東部(高山市滝町)についての記載がみられない。大原断層は宮川断層と連続する断層で,総延長35kmを示す調査地域では最も長い断層である。大原断層は確実な変位地形がないようであり,右横ずれと南東側隆起の変位が推定されている。江名子断層と大原断層は連続する(山田ほか,1985)とみる見解もある。